Sonar Avr Code . An ultrasonic rangefinder is used to find the range of an obstacle or a wall from the sensor. This sensor reads from 2cm to 400cm (0.8inch to.
        
        How to detect source codes that contains a text that matches a pattern from community.sonarsource.com 
     
        
        An ultrasonic rangefinder is used to find the range of an obstacle or a wall from the sensor. It sends out a 40 khz square wave signal that reflects on objects in front of. In this tutorial we are going to discuss and design a circuit for measuring distance.
    
    	
            
	
		
	 
           
    How to detect source codes that contains a text that matches a pattern 
    	
    In this tutorial we are going to discuss and design a circuit for measuring distance. This sensor reads from 2cm to 400cm (0.8inch to. I have written the code understanding the concept of. An ultrasonic rangefinder is used to find the range of an obstacle or a wall from the sensor.
    	
	
		
	 
 
    
        Source: github.com 
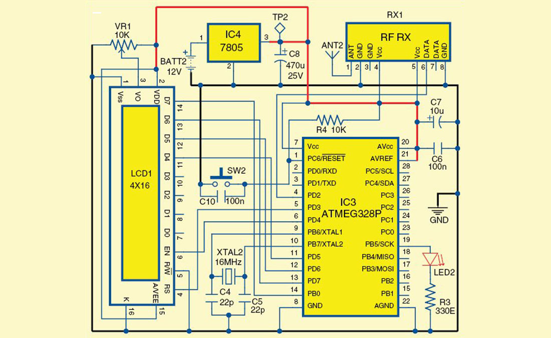
                    Sonar Avr Code - This pin receives the control. It sends out a 40 khz square wave signal that reflects on objects in front of. This sensor reads from 2cm to 400cm (0.8inch to. In this tutorial we are going to discuss and design a circuit for measuring distance. I have written the code understanding the concept of.
     
    
        Source: www.chegg.com 
                    Sonar Avr Code - This pin receives the control. I have written the code understanding the concept of. An ultrasonic rangefinder is used to find the range of an obstacle or a wall from the sensor. It sends out a 40 khz square wave signal that reflects on objects in front of. In this tutorial we are going to discuss and design a circuit.
     
    
        Source: www.youtube.com 
                    Sonar Avr Code - In this tutorial we are going to discuss and design a circuit for measuring distance. An ultrasonic rangefinder is used to find the range of an obstacle or a wall from the sensor. This pin receives the control. I have written the code understanding the concept of. It sends out a 40 khz square wave signal that reflects on objects.
     
    
        Source: github.com 
                    Sonar Avr Code - This pin receives the control. I have written the code understanding the concept of. An ultrasonic rangefinder is used to find the range of an obstacle or a wall from the sensor. In this tutorial we are going to discuss and design a circuit for measuring distance. It sends out a 40 khz square wave signal that reflects on objects.
     
    
        Source: community.sonarsource.com 
                    Sonar Avr Code - This sensor reads from 2cm to 400cm (0.8inch to. It sends out a 40 khz square wave signal that reflects on objects in front of. In this tutorial we are going to discuss and design a circuit for measuring distance. An ultrasonic rangefinder is used to find the range of an obstacle or a wall from the sensor. This pin.
     
    
        Source: www.youtube.com 
                    Sonar Avr Code - An ultrasonic rangefinder is used to find the range of an obstacle or a wall from the sensor. I have written the code understanding the concept of. It sends out a 40 khz square wave signal that reflects on objects in front of. This sensor reads from 2cm to 400cm (0.8inch to. This pin receives the control.
     
    
        Source: www.youtube.com 
                    Sonar Avr Code - An ultrasonic rangefinder is used to find the range of an obstacle or a wall from the sensor. It sends out a 40 khz square wave signal that reflects on objects in front of. In this tutorial we are going to discuss and design a circuit for measuring distance. This pin receives the control. This sensor reads from 2cm to.
     
    
        Source: www.youtube.com 
                    Sonar Avr Code - This pin receives the control. I have written the code understanding the concept of. It sends out a 40 khz square wave signal that reflects on objects in front of. In this tutorial we are going to discuss and design a circuit for measuring distance. An ultrasonic rangefinder is used to find the range of an obstacle or a wall.
     
    
        Source: atmega32-avr.com 
                    Sonar Avr Code - I have written the code understanding the concept of. It sends out a 40 khz square wave signal that reflects on objects in front of. An ultrasonic rangefinder is used to find the range of an obstacle or a wall from the sensor. In this tutorial we are going to discuss and design a circuit for measuring distance. This sensor.
     
    
        Source: github.com 
                    Sonar Avr Code - This sensor reads from 2cm to 400cm (0.8inch to. This pin receives the control. An ultrasonic rangefinder is used to find the range of an obstacle or a wall from the sensor. In this tutorial we are going to discuss and design a circuit for measuring distance. It sends out a 40 khz square wave signal that reflects on objects.
     
    
        Source: community.sonarsource.com 
                    Sonar Avr Code - I have written the code understanding the concept of. An ultrasonic rangefinder is used to find the range of an obstacle or a wall from the sensor. This pin receives the control. It sends out a 40 khz square wave signal that reflects on objects in front of. This sensor reads from 2cm to 400cm (0.8inch to.
     
    
        Source: github.com 
                    Sonar Avr Code - This pin receives the control. It sends out a 40 khz square wave signal that reflects on objects in front of. An ultrasonic rangefinder is used to find the range of an obstacle or a wall from the sensor. In this tutorial we are going to discuss and design a circuit for measuring distance. I have written the code understanding.
     
    
        Source: circuitdigest.com 
                    Sonar Avr Code - In this tutorial we are going to discuss and design a circuit for measuring distance. This sensor reads from 2cm to 400cm (0.8inch to. An ultrasonic rangefinder is used to find the range of an obstacle or a wall from the sensor. This pin receives the control. It sends out a 40 khz square wave signal that reflects on objects.
     
    
        Source: vitalflux.com 
                    Sonar Avr Code - In this tutorial we are going to discuss and design a circuit for measuring distance. An ultrasonic rangefinder is used to find the range of an obstacle or a wall from the sensor. This sensor reads from 2cm to 400cm (0.8inch to. It sends out a 40 khz square wave signal that reflects on objects in front of. This pin.
     
    
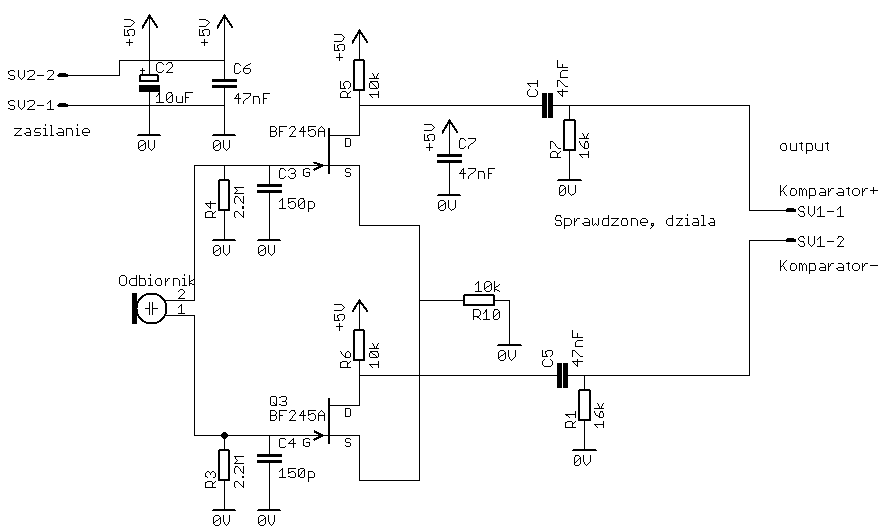
        Source: www.elektroda.pl 
                    Sonar Avr Code - An ultrasonic rangefinder is used to find the range of an obstacle or a wall from the sensor. It sends out a 40 khz square wave signal that reflects on objects in front of. This sensor reads from 2cm to 400cm (0.8inch to. In this tutorial we are going to discuss and design a circuit for measuring distance. I have.
     
    
        Source: buddy.works 
                    Sonar Avr Code - An ultrasonic rangefinder is used to find the range of an obstacle or a wall from the sensor. It sends out a 40 khz square wave signal that reflects on objects in front of. This pin receives the control. I have written the code understanding the concept of. In this tutorial we are going to discuss and design a circuit.
     
    
        Source: exploreembedded.com 
                    Sonar Avr Code - It sends out a 40 khz square wave signal that reflects on objects in front of. In this tutorial we are going to discuss and design a circuit for measuring distance. I have written the code understanding the concept of. This pin receives the control. This sensor reads from 2cm to 400cm (0.8inch to.
     
    
        Source: www.hackster.io 
                    Sonar Avr Code - This sensor reads from 2cm to 400cm (0.8inch to. In this tutorial we are going to discuss and design a circuit for measuring distance. This pin receives the control. An ultrasonic rangefinder is used to find the range of an obstacle or a wall from the sensor. It sends out a 40 khz square wave signal that reflects on objects.